Notice
通知公告
【2026年6月 中国·杭州】首届世界中医药人工智能大会会议通知(第二轮)
发布时间:2026-04-27
阅读量:1647
为推动多学科交叉融合,驱动中医药全产业链智能化升级,提升中医药国际话语权,由世界中医药学会联合会主办、浙江中医药大学承办的“首届世界中医药人工智能大会”将于2026年6月26日至28日在中国浙江省杭州市召开。当前,人工智能技术在中医药领域的应用正处于探索与初步实践阶段,在辅助诊疗、经典方剂分析、新药研发、智能康养等方向已开展若干尝试,并展现出一定的发展潜力。本次大会旨在打造行业里程碑、全球资源枢纽与产业加速器,构建“中医药+AI”千亿级产业生态。届时,来自全球的专家学者、政府官员、企业代表将共同分享人工智能赋能中医药的前沿理论、技术成果、落地案例与管理政策。
世界中医药学会联合会(世界中联)成立于2003年9月25日,是经中华人民共和国国务院批准、民政部登记注册、国家中医药管理局主管、总部设在中国北京的国际性学术组织。截至2026年4月,拥有78个国家和地区的307家团体会员,187个分支机构。世界中联是世界卫生组织NGO成员、国际标准化组织A级联络单位、联合国教科文组织非物质文化遗产咨询机构,2021年获得联合国经社理事会特别咨商地位。
浙江中医药大学始创于1953年。1959年浙江中医学院成立,2006年更名为浙江中医药大学。学校秉持“求本远志”校训,注重育人为本与学术至上的理念,在六十余年的历程中形成了独特的校风和精神。全日制在校生逾26000人,教职工超过1600人。学校在中医药教育、科研及医疗服务方面成绩斐然,在国际上积极推广中医药文化,与全球50余个国家和地区建立了合作关系,致力于成为一流中医药大学,为社会健康事业贡献力量。
现就有关事宜通知如下:
一、主办单位:世界中医药学会联合会
二、承办单位:浙江中医药大学
三、会议主题:拥抱AI时代·中医药智愈未来
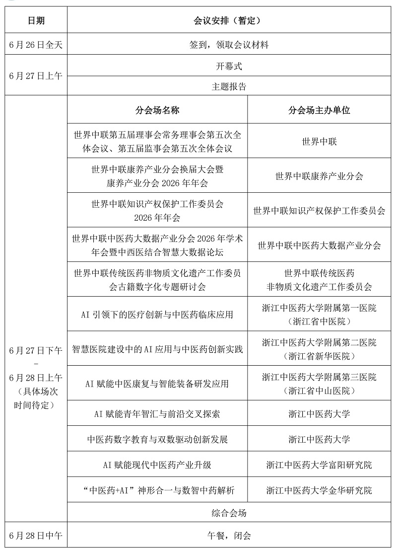
四、会议日程:

六、会议须知
七、重要日期
八、会议报名:

2. 注册费:
3. 交费方式:
中国境内汇款路径:
九、会议咨询
世界中医药学会联合会(世界中联)成立于2003年9月25日,是经中华人民共和国国务院批准、民政部登记注册、国家中医药管理局主管、总部设在中国北京的国际性学术组织。截至2026年4月,拥有78个国家和地区的307家团体会员,187个分支机构。世界中联是世界卫生组织NGO成员、国际标准化组织A级联络单位、联合国教科文组织非物质文化遗产咨询机构,2021年获得联合国经社理事会特别咨商地位。
浙江中医药大学始创于1953年。1959年浙江中医学院成立,2006年更名为浙江中医药大学。学校秉持“求本远志”校训,注重育人为本与学术至上的理念,在六十余年的历程中形成了独特的校风和精神。全日制在校生逾26000人,教职工超过1600人。学校在中医药教育、科研及医疗服务方面成绩斐然,在国际上积极推广中医药文化,与全球50余个国家和地区建立了合作关系,致力于成为一流中医药大学,为社会健康事业贡献力量。
现就有关事宜通知如下:
一、主办单位:世界中医药学会联合会
二、承办单位:浙江中医药大学
三、会议主题:拥抱AI时代·中医药智愈未来
四、会议日程:
时间:2026年6月26-28日(6月26日报到,27日大会开幕式)
地点:中国浙江省杭州市,杭州之江饭店(地址:杭州市拱墅区莫干山路188号)

五、参会人员
相关国家政府官员,全球从事中医药、人工智能、互联网健康、大数据、智慧医疗、康养产业等领域的医疗、教育、科研、管理、生产、文化、贸易的专家学者、企业代表,以及世界中联各会员、分支机构成员。
六、会议须知
1.参会者可授予中国国家级继续教育二类学分证书,如有需要,请提前告知组委会。
2.论文投稿具体要求详见征文通知。
3.会议住宿详见酒店预订通知。
4.其他分会场安排将于后续发布。
七、重要日期
2026年5月31日大会注册费优惠截止。
2026年6月1日大会论文投稿截止。
八、会议报名:
1. 注册交费采用网上会议报名系统:https://wfcms.daanjiankang.com/wfcms-m/#/gen-meet-home?meetUuid=f5f3bb5243d04c739e122d28b007a7d2
可微信扫描二维码

2. 注册费:

说明:会议可接受现场交费,但需提前网上注册。注册费包含会议资料及会议期间自助餐;其余食宿及交通费用请自理。
3. 交费方式:
(1)可在会议报名系统上通过微信支付。
(2)对公账户请汇款至:
中国境内汇款路径:
账户名称:世界中医药学会联合会
账号:110060971018002604480282
开户银行:交通银行北京育惠东路支行
备注:参会者姓名
中国境外汇款路径:
收款人名称(NAME):WFCMS
账号(ACCOUNT NO.):110060971018002604480
开户银行(BANK NAME):BANK OF COMMUNICATIONS,BEIJING BRANCH
交换码(SWIFT CODE):COMMCNSHBJG
银行地址(ADD):No.33,Jingrong Street,Xicheng District,Beijing, China.
邮编(ZIP CODE):100032
单位地址(ADD.):Room505,Building A ,Wealth Garden,No.19 Xiao Ying Street,Chao Yang District,Beijing,P.R.China
备注:参会者姓名
九、会议咨询
主办方:世界中医药学会联合会
联系人:杨老师,赵老师,李老师
E-mail: tcm_forum@vip.163.com
电话: +86 10 58650026/0240/0243
承办方:浙江中医药大学
科研部联系人:孙老师
E-mail: kyc@zcmu.edu.cn
电话:0571-86633133
富阳研究院联系人:蒋老师
电话:0571-56900776
E-mail: 460861964@qq.com
世界中医药学会联合会
浙江中医药大学
浙江中医药大学
2026年4月27日
附件:通知原文



