Notice
通知公告
关于召开世界中医药学会联合会计算中医药学专业委员会2025年学术年会的会议通知
发布时间:2025-12-03
阅读量:4419
各位专家、各位同仁:
为促进全球计算中医药学的合作与交流,分享最新研究进展,探索中医药与现代新技术的交叉融合与创新,世界中医药学会联合会计算中医药学专业委员会2025年学术年会将于2025 年12月28日在中国河南•郑州召开。会议围绕“计算中医药的交叉创新与范式升级”展开交流。
现将有关事宜通知如下:
一、主办单位:中国研究型医院学会中西医结合新药创制专业委员会、世界中医药学会联合会计算中医药学专业委员会
二、协办单位:中国医药健康数据应用协同创新平台
三、承办单位:郑州市中医院
四、会议时间:2025年12月28日
五、会议地点:河南省郑州市嘉锦酒店
六、会议形式:线下会议
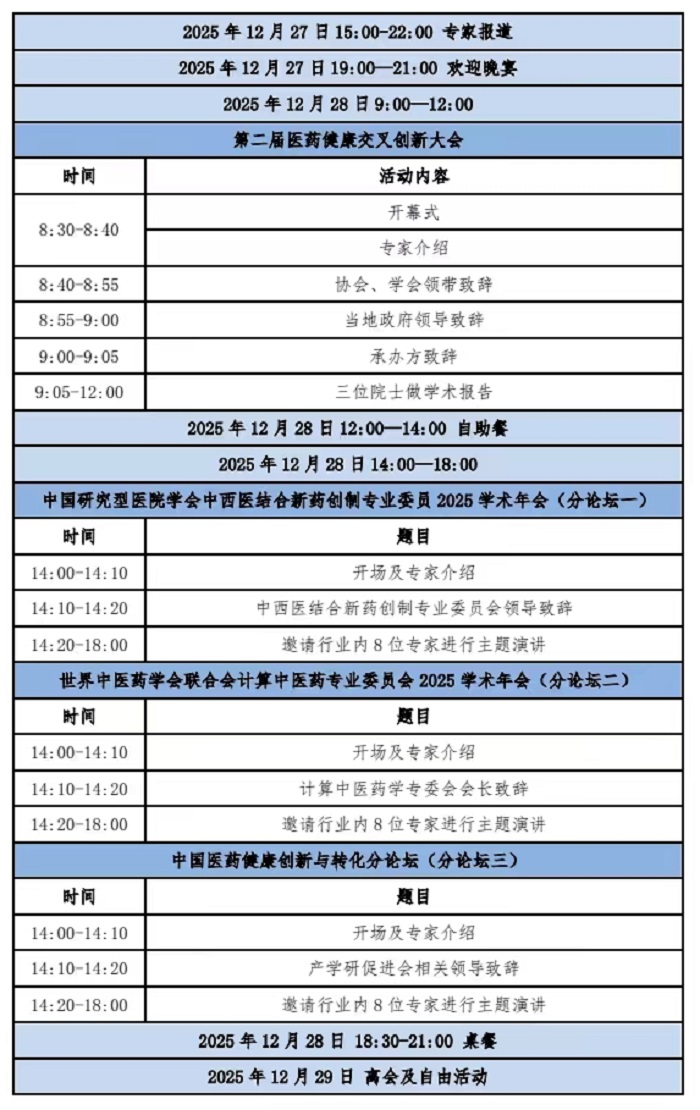
七、会议安排:
八、会议费用
计算医学专委会银行账户信息:
九、注意事项
十、联系方式
为促进全球计算中医药学的合作与交流,分享最新研究进展,探索中医药与现代新技术的交叉融合与创新,世界中医药学会联合会计算中医药学专业委员会2025年学术年会将于2025 年12月28日在中国河南•郑州召开。会议围绕“计算中医药的交叉创新与范式升级”展开交流。
现将有关事宜通知如下:
一、主办单位:中国研究型医院学会中西医结合新药创制专业委员会、世界中医药学会联合会计算中医药学专业委员会
二、协办单位:中国医药健康数据应用协同创新平台
三、承办单位:郑州市中医院
四、会议时间:2025年12月28日
五、会议地点:河南省郑州市嘉锦酒店
六、会议形式:线下会议
七、会议安排:

八、会议费用
(一)参会者需缴纳会务费1200元/人;学生凭本人学生证,缴纳会务费800/人;
(二)参会人员统一安排食宿,住宿和往返费交通费自理。
计算医学专委会银行账户信息:
开户名称:世界中医药学会联合会
账号:110060971018002604480321
开户行:交通银行北京育惠东路支行
汇款时请注明:姓名+计算中医药学

九、注意事项
(一)为便于预订房间等会务安排,请参会人员务必在12月15日之前填写参会报名表,逾期未交参会报名表的,难以保证预订宾馆住宿。
(二)会务组不安排接站。
十、联系方式
联系人及电话:张 东 13701315950
专委会邮箱:jszyy@Uhealthtech.cn
世界中医药学会联合会计算中医药学专业委员会
2025年12月1日



