Notice
通知公告
世界中医药学会联合会关于对2026年世界中医药科技专项第一批项目拟立项项目的公示
发布时间:2026-02-10
阅读量:4283
各有关单位、分支机构:
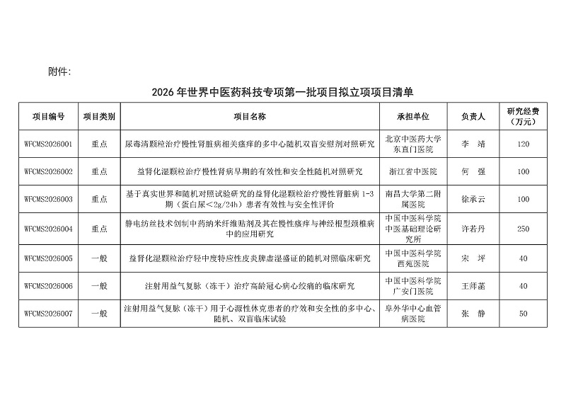
2025年10月,我会正式发布《世界中医药科技专项2025年第二批项目申报指南》。2026年,经过形式审查、专家评审等环节,拟对“尿毒清颗粒治疗慢性肾脏病相关瘙痒的多中心随机双盲安慰剂对照研究”等17个项目予以立项,现对拟立项项目名单进行公示,公示时间为5个工作日,从2月10日至2月14日。在此期间如有异议,请以书面信函或电子邮件形式实名向我会反映。
联系人:岳 虹、陶有青、顾晓静



2025年10月,我会正式发布《世界中医药科技专项2025年第二批项目申报指南》。2026年,经过形式审查、专家评审等环节,拟对“尿毒清颗粒治疗慢性肾脏病相关瘙痒的多中心随机双盲安慰剂对照研究”等17个项目予以立项,现对拟立项项目名单进行公示,公示时间为5个工作日,从2月10日至2月14日。在此期间如有异议,请以书面信函或电子邮件形式实名向我会反映。
联系人:岳 虹、陶有青、顾晓静
联系电话:58650046、58650017、58650015
邮箱:zyzx973@126.com
附件:2026年世界中医药科技专项第一批项目拟立项项目清单
世界中医药学会联合会
2026年2月10日







