Notice
通知公告
世界中医药学会联合会第二届整合肿瘤专业委员会第一次理事代表大会暨第五届学术年会 第三轮通知
发布时间:2025-10-29
阅读量:4612
尊敬的各位专家、各位同道:
随着肿瘤生物学、人文和信息技术的发展,“整合医学”已成为肿瘤研究的热点,是肿瘤治疗发展的新方向。这种新型医学理念与医疗模式正在给全球医疗和健康产业带来巨大的变革。
整合肿瘤医学(Integrative oncology)是整合医学重要的分支,是“一个与常规肿瘤治疗并行,利用来源于不同传统中的身心调治、天然药物、生活方式调节方法,以患者为中心、以循证为主导的肿瘤医学领域,其在肿瘤领域实际应用比例高达40%以上。与整合肿瘤医学相关的研究成果备受瞩目,为促进肿瘤医学领域的交流与合作,推动整合医学的发展,整合学术资源,开展肿瘤整合医学研究及其与中医药结合和创新,发挥中医药抗肿瘤优势,提高肿瘤整合诊疗、科研、产品开发等,世界中医药学会联合会第二届整合肿瘤专委会(CSIO)第一次理事代表大会暨第五届学术年会将以“融汇中西智慧,聚焦整合创新”为主题,于2025年12月6-7日在北京举办。
本次会议将介绍国际整合肿瘤发展新趋势,会议邀请CSIO会长、岐黄学者、国家十四五重大项目负责人、国家及省名中医等知名学者针对世界整合肿瘤医学研究方法、学术成果及发展趋势等领域的热点问题进行研讨交流,旨在通过搭建的与国内外顶级专家交流的平台,加强我国整合肿瘤领域的专家学者与国际相关学科的专家和机构的交流和学习,为引领推动我国整合肿瘤医学及中医药防治肿瘤的发展而贡献力量。
整合肿瘤专委会诚挚邀请国内外从事并热爱肿瘤相关学科的临床、或基础及方法学研究工作的专家学者踊跃参会,分享临床或科研中的经验与成果心得体会,共同为探索具有中国特色的整合肿瘤发展之路贡献力量。
我们诚挚地欢迎您的到来,与我们共飨盛筵。
大会主席 杨宇飞
秘 书 长 张海波
一、会议时间及地点
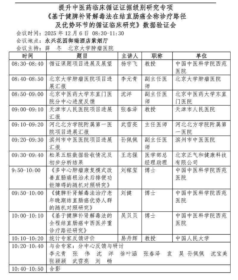
会议时间:2025年12月6-7 日
会议地点:中国·北京·永兴花园御瑞酒店(北京市海淀区八里庄街道阜成路101号)
二、会议日程
2025年12月5日下午 报到 14:00—22:00 酒店大堂





三、征文收取
2.稿件格式
3.截稿时间:2025年11月20日,逾期恕不受理。
四、换届事宜

整合肿瘤专委会会员注册码
2. 请于2025年11月25日前完成网上注册,逾期不予受理。
五、会议注册及缴费

会议注册二维码
银行转账缴费
六、其他事项
七、会务组联系方式:
1.征文要求
论文内容包括与肿瘤中西医诊治领域基础研究和临床研究相关的论著、综述、以及个案报告。
2.稿件格式
(1)所投稿件需包括题目、摘要、正文、参考文献。论文题目为四号宋体加粗;摘要500字以内,摘要下附关键词(不超5个),中间用“;”隔开,采用宋体,五号字;正文字数3500字左右为宜,不可超过5000字,采用宋体,五号字,文中标题采用宋加粗体,五号;参考文献采用宋体,五号字,格式需严格按照GB7714-1987《文后参考文献著录规则》撰写,并列出所有作者;文中英文及数字采用Times New Roman字体,五号;文责自负,务请投稿前校对清楚;
(2)文后附第一作者简介,包括:姓名、学位、职称、研究方向、工作单位、邮编、联系电话、电子邮箱;
(3)会议仅接受电子稿件,请通过电子邮箱投稿;论文以附件形式发送至E-mail:zhhzhlzhwh@163.com。
3.截稿时间:2025年11月20日,逾期恕不受理。
四、换届事宜
1. 整合肿瘤专委会常务理事需具备副高以上职称,理事需具备中级以上职称或硕士研究生以上学历,会员需具备初级职称、本科以上学历。扫描整合肿瘤专委会会员注册码进行网上会员注册,由专委会审批确认资格。

整合肿瘤专委会会员注册码
2. 请于2025年11月25日前完成网上注册,逾期不予受理。
五、会议注册及缴费
1.注册时间:截止至2025年12月7日,请扫描会议注册二维码,填写注册及发票相关信息,完成缴费。
2.会议缴费:本次换届新任会员及以上成员均需缴1300.00(其中会员费500.00和注册费800.00),普通参会专家需缴注册费800.00,可开具会议费/会务费发票。凭缴费凭证和参会记录,会后领取证书。

会议注册二维码
银行转账缴费
开户名:世界中医药学会联合会
开户行:交通银行北京育惠东路支行
银行账户:1100 6097 1018 0026 0448 0178
六、其他事项
1.本次会议凭线下或线上全程参会签到记录和缴费凭证可获得国家一类学分8分。
2.酒店预定 联系人:马文 18618108270
3.本次会议交通食宿费用自理,会后按规定回本单位报销。
七、会务组联系方式:
会务相关事宜
周立英 17301031450
周立英 17301031450
江 毅 18518172093
会议相关事宜
谷珊珊 18727422401
谷珊珊 18727422401
江杨杨 17320071932
换届相关事宜
孙凌云 13810814863
孙凌云 13810814863
武庭蓉 18043967305
世界中医药学会联合会整合肿瘤专业委员会
2025年10月29日



